
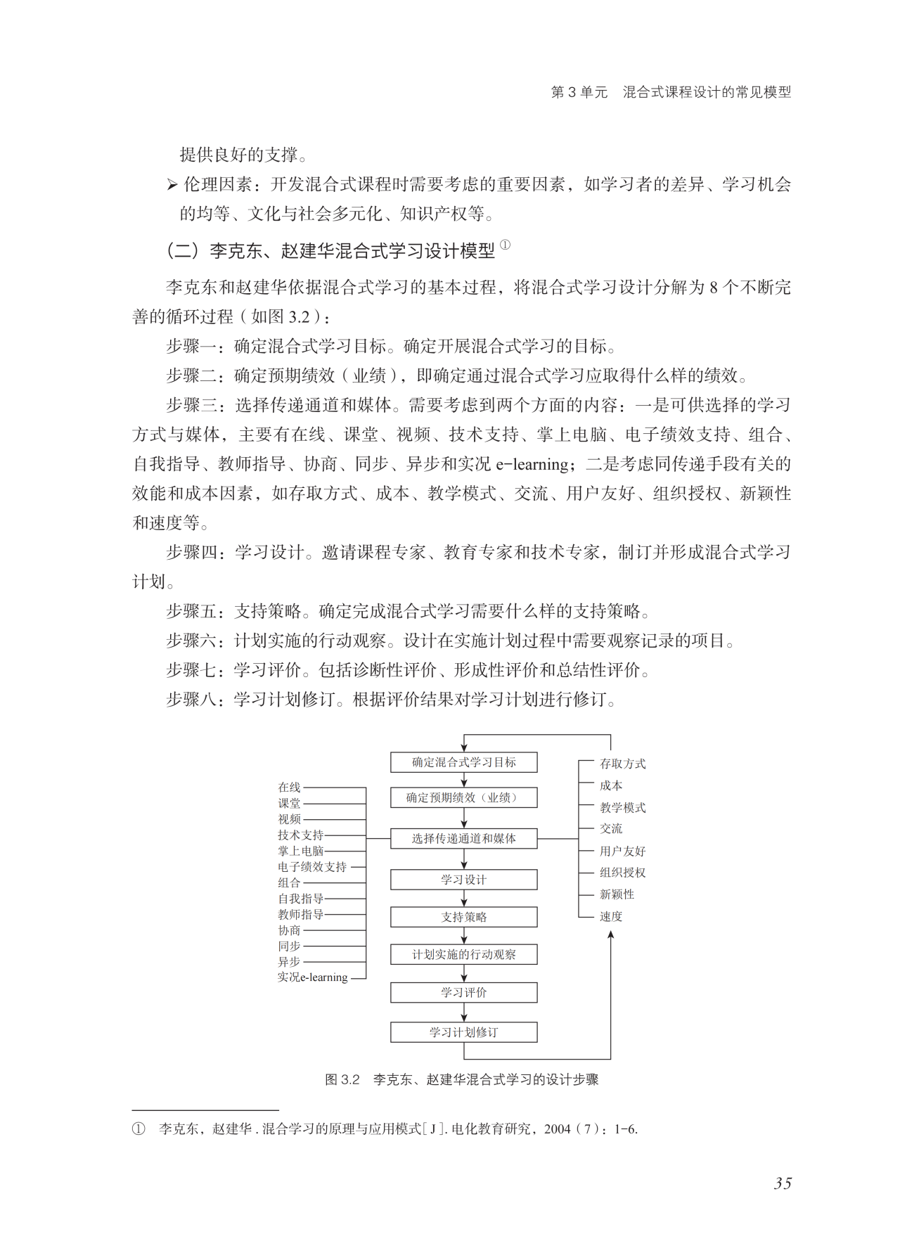
教育数字化浪潮席卷全国,混合式教学已成为高校一流课程建设、教学改革创新、教师教学能力提升的核心赛道。从国家级一流本科课程申报到智慧课堂落地,从AI赋能教学到数字化资源共建共享,一线教师迫切需要一套从理论到实操、从入门到精通的完整解决方案。
由中国传媒大学出版社推出的新书《混合式课程设计:从新手到专家》,正是为所有高校教师量身打造的进阶手册,既夯实理论根基,又提供可落地的实操方案,让混合式课程设计从“无从下手”到“得心应手”不再遥不可及。

新 书 推 荐

《混合式课程设计:从新手到专家》

主 编:周小勇
副主编:张 静 鲁力立 林德龙 冷 静
ISBN:978-7-5657-4064-0
定价:59.80 元

内 容 简 介

还在为混合式课程设计发愁?这本《混合式课程设计:从新手到专家》就是高校教师的救星!
它不只是一本理论书,更是一套能直接落地的实践指南。从理念认知到技术实操,从教学系统设计、目标设定,到教学活动实施、资源开发部署,再到学习数据解读,完整知识体系全覆盖。
理论讲解贴合教学实际,实操任务精准对标课堂需求,帮你轻松掌握课程管理平台操作、微课制作核心技巧,一步步实现从 “新手” 到独立完成混合式课程设计与平台部署的 “专家” 蜕变。
教材亮点
本书打破 “重理论、轻应用” 的传统编写模式,以从入门到精通的成长路径为主线,覆盖混合式课程全生命周期:
厘清核心概念,解析多元模型,筑牢设计根基;
对标布鲁姆、加涅等经典理论,打通教学目标、课程思政、评价设计闭环;
详解教学策略、活动设计、资源开发、学习数据监测与优化;
手把手教微课制作、数字媒体应用、主流平台操作(超星、雨课堂、Blackboard、学堂在线、智慧树);
前瞻布局 AI 赋能教学,提供全流程工具与转型思路,适配未来教学场景。

本 书 目 录





精 彩 试 读








作 者 简 介

周小勇,教育学博士,华东师范大学外语学院教授、博士生导师。研究领域为外语课程与教学论、跨文化教育、全球素养教育、外语教学改革。主持国家社科项目1项、省部级教学项目3项;主讲的课程“跨文化交际”入选国家级一流课程,并入选教育部中西部高校青年教师融合式进修项目示范课程;主持的教学改革项目获上海市教学改革成果奖一等奖(第二完成人)。发表论文20余篇,出版专著1部,主编教材10余种。
无论你是准备申报混合式一流课程、开展教学改革,还是日常提升课堂质量,这本书都能成为你的案头工具书。以科学理论为支撑,以实用技能为核心,以真实课堂为场景,让混合式课程设计不再复杂,让教学创新更高效、更落地。